揭开衰老之谜!Nature:研究发现IL-11是衰老的关键驱动因素,抑制IL-11信号传导可延长哺乳动物的健康寿命和寿命
2024-07-23 14:06:01 来源:生物谷原创未来数十年,全球人口老龄化将催生一场深刻的社会、健康与经济变革。随着人均寿命的提升,如何有效对抗伴随高龄而来的身体机能退化及衰弱,已成为全社会亟待解决的核心课题。延缓衰老的有效策略,不仅关乎个人福祉,更蕴藏着巨大的社会经济效益。据预测,仅仅延长一年的健康寿命,其潜在价值高达38万亿美元。
如今,在一项新的研究中,来自杜克-新加坡国立大学医学院等研究机构的研究人员指出他们可能找到了延缓衰老的关键。
他们在临床前模型中证实,一种称为白细胞介素-11(IL-11)的蛋白会积极促进衰老,而给予抗IL-11疗法不仅能抵消衰老的有害影响,还能延长寿命!这一发现为全球范围内追求健康老龄化提供了全新的视角和可能的解决方案。相关研究结果于2024年7月17日在线发表在Nature期刊上,论文标题为“Inhibition of IL-11 signalling extends mammalian healthspan and lifespan”。
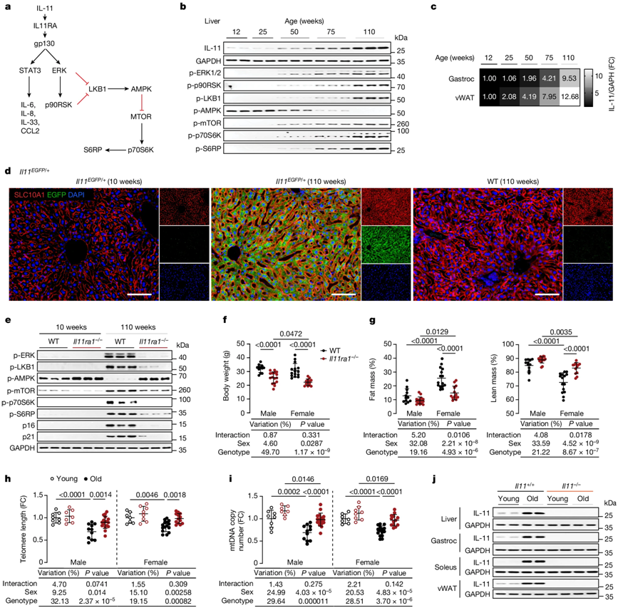
IL-11 导致脂肪堆积和肌肉质量下降,这是衰老的两个主要标志
在临床前研究中,研究人员发现,随着年龄的增长,器官表达的IL-11蛋白水平会越来越高,进而促进肝脏和腹部脂肪堆积,同时降低肌肉质量和强度,这恰恰反映了人类衰老的典型征兆。这是首次科学证实IL-11直接关联衰老进程。
论文共同第一作者兼论文共同通讯作者、杜克-新加坡国立大学心血管与代谢紊乱项目助理教授Anissa Widjaja说,“这个研究项目起源于2017年,当时一位合作者寄来了用于另一项目的组织样本。出于好奇心,我检测了其中的IL-11水平。检测结果令人震惊,IL-11水平随着年龄增长而显著上升,这一发现激发了我们的极大兴趣。”
抗IL-11疗法抵消衰老的影响
在确认了IL-11的作用后,研究团队利用抗IL-11疗法在小鼠模型中取得了显著成效。这种疗法促进了代谢的改善,使白色脂肪向有益的棕色脂肪转化,后者能分解血糖和脂肪,有助于维持体温并消耗热量。实验还显示,肌肉功能得以增强,总体健康状况获得提升,雄性和雌性小鼠的平均寿命均延长了约25%!
与二甲双胍和雷帕霉素等其他抗衰老药物不同,抗IL-11疗法能够抑制随年龄增长而异常活跃的多个信号传导路径,为预防心血管疾病、肌力衰退及虚弱等多种与年龄相关的病症提供了全面防护。此外,该疗法还减缓了端粒缩短的速率,保护了线粒体的健康及其产能能力。

论文共同通讯作者、杜克-新加坡国立大学学术医学中心心血管医学教授Stuart Cook说,“我们的目标是,有朝一日抗IL-11疗法能得到尽可能广泛的应用,让全世界的人都能更健康、更长寿地生活。然而,这并不容易,因为治疗衰老药物的审批途径并不明确,而且筹集资金进行这方面的临床试验也非常具有挑战性。”
杜克-新加坡国立大学院长Thomas Coffman教授在评价这项研究的意义时指出:“尽管近年来人类的平均寿命显著提高,但健康生活与免于疾病的时间并未同步增长。对于越来越老龄化的社会而言,这一发现或将带来革命性的变化,使老年人能更长久地保持健康状态,减少跌倒和身体虚弱的风险,同时优化心脏代谢健康。”
在此之前,研究团队已探索了IL-11在心脏、肾脏、肝脏和肺部中的作用(分别见Nature 2017, doi:10.1038/nature24676;Gastroenterology 2019, doi:10.1053/j.gastro.2019.05.002;Science Translational Medicine 2019, doi:10.1126/scitranslmed.aaw1237),这一系列工作推动了一种实验性抗IL-11疗法的研发。(生物谷Bioon.com)
- • 3·15丨中成药质量不合格报告 2025-03-17
- • 3·15丨中药材质量不合格报告 2025-03-17
- • 断碳水、吃益生菌有用吗?权威指南教你减肥 2025-01-16
- • 有人“天然短睡眠”却无碍健康,科学家发现七个突变基因 2025-01-16
- 网友评论:
- 已有0条评论
②本网转载并注明自其它来源的作品或会员自行上传的资料,目的在于传递更多信息,并不代表本网赞同其观点或证实其内容的真实性,不承担此类作品侵权行为的直接责任及连带责任。其他媒体、网站或个人从本网转载时,必须保留本网注明的作品来源,并自负版权等法律责任。
③如涉及作品内容、版权等问题,请在作品发表之日起一周内与本网联系,否则视为放弃相关权利。